Skip to main content

DegreeWorks is a web-based tool to help students and advisors monitor a student’s progress toward degree completion.

Graduate students, Graduate Program Administrators (GPA), and Directors of Graduate Studies (DGS) can use DegreeWorks to create and submit Programs of Study for approval.

DegreeWorks Terms and Definitions

Audit An audit is an easy-to-read worksheet that shows students how completed courses count toward degree requirements, as well as what courses and requirements remain to be completed.
Bulletin The Bulletin is the official University of Georgia resource for programs, courses, and academic information.
Bulletin Term A Bulletin Term is usually the term in which a student was admitted to a program. The requirements shown in the student’s DegreeWorks audit are tied to that specific Bulletin Term and correspond to the requirements published in the Bulletin for that term.
Program of Study A Program of Study is a structured plan of courses and requirements that is submitted for approval.
Plan The Plans tool is a DegreeWorks feature that allows students, GPAs, and DSGs to create an academic Program of Study. Starting from the first semester, students may submit either a Partial Plan or a Full Plan.
Milestones Milestones are non-course items that graduate students are required to complete in order to graduate. These include, but are not limited to, thesis work, creation of an advisory committee, development of a program of study, passing a comprehensive exam, and dissertation defense. Requirements vary by program and level.

Program of Study

Graduate students are required to create a Program of Study as part of their graduation requirements.

In DegreeWorks, users can create a Program of Study using the Plans tool. GPAs, DSGs, and students can each create Programs of Study using the Plans tool. It is at the discretion of the program if students will create their own Programs of Study or if GPAs and DSGs will complete this process for students.

There are two options for submitting Programs of Study for review and approval:

  • Partial Plans
  • Full Plans

Partial Plans

Partial Plans include only a portion of required coursework, typically one or two semesters.

Full Plans

Full Plans include all coursework required for degree completion.

Program of Study Deadlines

June 19:

All graduate students planning to graduate in Summer 2026 must submit a full plan

August 3:

All currently enrolled, degree-seeking graduate students must submit a full plan

August 10:

All incoming graduate students for Summer or Fall 2026 must submit a full or partial plan

Milestones

Milestones are non-course items that graduate students must complete as part of their degree requirements, including:

  • Advisory Committee (Doctoral)
  • Advisory Committee (Masters)
  • Final Program of Study (Doctoral)
  • Final Program of Study (Masters)
  • Final Program of Study (Education Specialist)
  • Dissertation Format Check
  • Thesis Format Check
  • Final Defense
  • Final Thesis Defense
  • Final ETD Submission (Doctoral)
  • Final ETD Submission (Masters)
  • Comprehensive Examination
  • Admission to Candidacy

Non-course requirements vary based on program and level.

If you do not see a completed Milestone checked off in DegreeWorks, please contact the Graduate School at gradinfo@uga.edu.

Graduate FAQs

Questions about which courses should be included in your Program of Study are best directed to your Graduate Program Administrator.

Questions about the approval process, statuses, or revisions are best directed to your Graduate Program Administrator or the Graduate School.

Any issues related to the DegreeWorks platform (audits, plans, etc.) can be directed to the DegreeWorks Team in the Office of the Registrar.

The information in DegreeWorks is refreshed each night. Any changes made to your record (e.g., grade changes or classes added / dropped) will be seen in DegreeWorks within 24 hours.

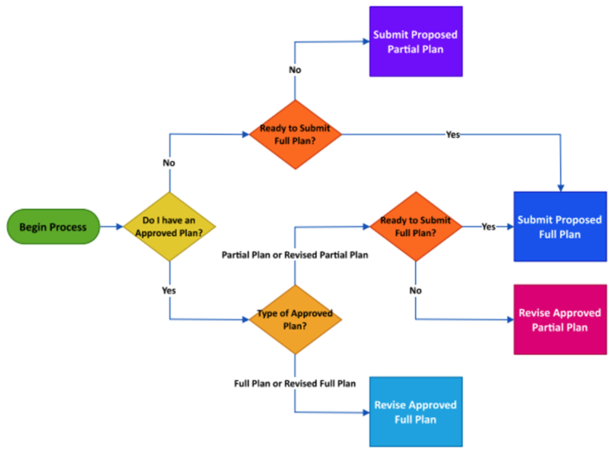
You should submit a Full Plan as soon as possible. If you are not ready to submit a proposed Full Plan, you have the option of submitting a proposed Partial Plan of Study for one or two semesters.

If a plan was previously submitted and approved in Grad Status, the plan was migrated to DegreeWorks and available to view in the system. Otherwise, a new Program of Study will need to be created using the Plans tool in DegreeWorks and submitted for review and approval.

Graduate Program requirements were added to the Bulletin starting in Fall 2025. Therefore, course requirements are in DegreeWorks beginning with bulletin term Fall 2025. A Program of Study can be created for any student using the Plans tool.

Users can create as many Programs of Study as needed using the Plans tool in DegreeWorks. Only one Program of Study per major can be marked as Active and submitted for review and approval.

The Active checkbox is the trigger that sends your Program of Study to the Graduate School for review and approval. Therefore, the best practice is to mark the Program of Study as Active only when ready to submit it for review.

Submit Proposed Partial Plan indicates that the Program of Study contains only a portion (one or two semesters) of required coursework and requirements to complete the degree, and it is ready for review.

Revise Approved Partial Plan is used when a partial Program of Study has already been approved and imported into DegreeWorks but modifications are needed. These Plans are intended to replace the existing Program of Study and will be reviewed for revision approval.

Submit Proposed Full Plan indicates that the Program of Study contains all coursework and requirements necessary to complete the degree, and it is ready for review.

Revise Approved Full Plan is used when a full Program of Study has already been approved and imported into DegreeWorks but modifications are needed. These Plans are intended to replace the existing Program of Study and will be reviewed for revision approval.

Excess Credits are general elective courses that cannot be used to complete requirements. If courses in this section should be counted towards your Program of Study, discuss with your Graduate Program Administrator and use the Plans tool to incorporate these courses in a Program of Study as appropriate.

 

The Graduate School will send an approval notification to the student’s UGA email address.

The description of your Plan in DegreeWorks will also change to include the word Approved.

When a Program of Study is denied, a notification will be sent to the student’s UGA email address.

There are two types of denied Plans:

AUTOMATICALLY DENIED PLANS

Plans will be automatically denied if an incorrect Plan Status was selected. (Example: You submitted a Partial Plan when you already have an approved Full Plan.)

To resolve the error, open the denied Plan to review Plan Notes and determine the appropriate Plan Status.
Select “Save as Copy” to create a new Plan and make the necessary changes. Update the Plan Description, select the appropriate Plan Status, and make the plan Active to submit it for review. If you are unsure which Plan Status to select, please email gradinfo@uga.edu for assistance.

PLANS THAT DID NOT PASS THE APPROVAL PROCESS

A reviewer may deny a Plan due to insufficient or incorrect coursework.

To resubmit, open the denied Plan to review Plan Notes to determine what needs to be corrected. Select “Save as Copy” to create a new Plan and make the necessary changes. Update the Plan Description, select the Plan Status, and mark the new plan as Active to submit it for review. Contact your GPA if more information is needed.